Employee learning 员工学习当前位置: 首页> 新闻动态> 员工学习
- 重磅!2018年4月1日起,企业将多缴纳一个税!
- 发布时间: 2018-04-12 点击次数:6447
-
2018年1月1日,《中华人民共和国环境保护税法》正式施行,我国将迎来一个新的税种——环境保护税,征收排污费成为历史。环保税按季申报缴纳,2018年4月1日至15日将迎来首个征税期。
为何要制定环保税?为了保护和改善环境,减少污染物排放,推进生态文明建设。
环保税向谁开征?《环保税法》明确:直接向环境排放应税污染物的企业事业单位和其他生产经营者为环境保护税的纳税人。
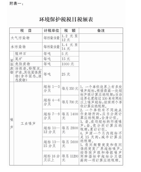
环保税应税污染物有哪几种?大气污染物、水污染物、固体废物和噪声。
环保税怎么收?根据污染物排放浓度实行差别化征税,即多排放多缴税。
为确保环保税纳税人顺利完成1季度环保税申报。2018年3月21日,浙江省衢州市地税局组建“直属分局环保税开征准备”微信群,3月26日组织环保税纳税人在衢州市财政干部学校竞业楼5楼电教室学习网上申报,并开通环保税业务咨询电话,全程辅导纳税人申报。

- 上一篇:浙江富士特集团有限公司—我们不一样
下一篇:暂无 - 返回新闻列表